ETS
Juwita Kartika Rani 05111840000051
Kelas: MPPL C
1.Apa yang dimaksud dengan manajemen proyek PL. Ruang lingkup manajemen proyek PL meliputi apa saja?
Jawaban:
Manajemen Proyek Perangkat Lunak adalah suatu proses kegiatan untuk melakukan perencanaan, pengorganisasian, pengarahan, pengawasan, dan pengontrolan sumber daya untuk membuat suatu perangkat lunak atau program komputer, serta mencapai tujuan tertentu dalam batasan waktu, ruang lingkup, dan biaya.
Ruang lingkup Manajemen Proyek perangkat Lunak, antara lain:
a.Waktu dimulainya proyek akan ditentukan.
b.Melakukan perencanaan lingkup dari proyek.
c.Melakukan Definisi dari ruang lingkup proyek.
d.Melakukan Verifikasi proyek dan kontrol dari perubahan yang mungkin terjadi ketika proyek dimulai.
2. Berdasarkan video di atas, deskripsikan kegunaan aplikasi dan fitur-fitur yang ada di dalam aplikasi!
Jawaban:
Si Apik adalah aplikasi keluaran Bank Indonesia yang dibuat untuk memudahkan para pemilik Usaha Mikro, Kecil dan Menengah dalam penyusunan laporan keuangan usahanya.
Kegunaan:
a.menyediakan standar penyusunan laporan keuangan bagi UMK
b.menyediakan alat bantu bagi UMK penyusunan laporan keuangan
c.membantu lembaga keuangan dalam menganalisis kemampuan keuangan UMK
Fitur-fitur:
a.Jurnal penerimaan kas
Pada aplikasi Si Apik terdapat fitur untuk mencatat transaksi penerimaan kas.Pengguna dimudahkan dengan adanya informasi tambahan mengenai akun-akun berkaitan dengan transaksi.
b.Jurnal pengeluaran kas
Terdapat fitur untuk mencatat akun yang berkaitan dengan pengeluaran kas, seperti pembelian aset, pembelian barang dagangan, pengeluaran biaya tenaga kerja, dll
c.Buku Besar
Pada aplikasi ini menu untuk kegiatan buku besar tidak tergambarkan secara rinci.
d.Neraca
Aplikasi ini dilengkapi dengan fitur neraca yang terdapat pada menu Laporan.
e.Laporan Laba Rugi
Laporan laba rugi yang terdapat di aplikasi si Apik menampilkan informasi berupa surplus (defisit), saldo laba (rugi) awal, saldo laba (rugi) akhir.
f.Master data
Fitur database yaitu berupa menu untuk melakukan penyimpanan, pengubahan, dan penghapusan data yang berkaitan dengan transaksi penerimaan dan pengeluaran.
g.Info Aplikasi
Merupakan fitur yang menjelaskani menu tentang informasi versi aplikasi Si Apik yang dimiliki.
h.Info Pengguna
Merupakan fitur untuk informasi berkaitan dengan pengguna aplikasi, berisi data pemilik usaha.
i.Aktifkan Petunjuk
Merupakan fitur menu untuk mengaktifkan petunjuk penggunaan aplikasi.
j.Backup Database
Merupakan fitur untuk membuat cadangan data disimpan ke dalam penyimpanan internal atau eksternal ponsel.
3.Jika anda diminta mendevelop ulang, berapa lama mampu menyelesaikan? Selanjutnya tuliskan KAK dari aplikasi supaya memenuhi kebutuhan dari pengguna perangkat lunak
Jawaban:
Jika diminta mendevelop ulang, lama untuk menyelesaikannya adalah kurang lebih 3 bulan
4.Untuk mewujudkan perangkat lunak tersebut tentukan aktivitas yang harus dilakukan, kemudian buatlah WBS nya!
Jawaban:
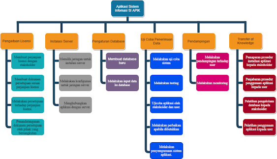
Aktivitas
a.Pengadaan Lisensi
Membuat perjanjian lisensi dengan stakeholder
Membuat dokumen persetujuan sesuai perjanjian lisensi
Melakukan persetujuan terhadap perjanjian lisensi
Penandatanganan dokumen persetujuan oleh pihak yang bersangkutan
b.Instalasi Server
Memilih jaringan untuk instalasi server
Melakukan konfigurasi untuk jaringan server.
Menghubungkan aplikasi dengan server.
c.Pengaturan database
Membuat database baru
Melakukan input data ke database
d.Uji Coba Penerimaan
Melakukan uji coba sistem
Melakukan testing
Uji coba aplikasi oleh stakeholder dan user.
Melakukan perbaikan apabila dibutuhkan.
Melakukan penyempurnaan sistem aplikasi.
e.Pendampingan
Melakukan pendampingan terhadap user
Melakukan monitoring
f.Transfer of Knowledge
Pemaparan prosedur instalasi aplikasi kepada stakeholder
Pemaparan prosedur penggunaan aplikasi kepada user.
Pelatihan pengelolaan database kepada stakeholder.
Pelatihan penggunaan aplikasi kepada user
WBS
5.Buatlah Penjadwalan untuk menyelesaikan proyek tersebut!
Jawaban:
Penjadwalan


Komentar
Posting Komentar